返回首页
电脑版
注意!
刚刚,成都市气象台发布
暴雨黄色预警
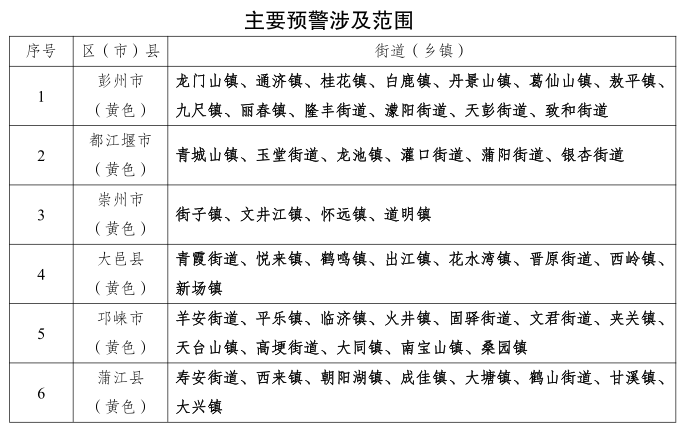
成都市气象台2025年8月27日16时30分发布暴雨黄色预警:预计27日晚上到28日白天我市有阵雨或雷雨,中西部大雨到暴雨(40~80毫米),彭州、都江堰、崇州、大邑、邛崃、蒲江的部分地方大暴雨(120~150毫米,个别地方可达200毫米),最大小时雨量50~80毫米,雷雨时伴有7级或以上阵性大风。请注意防范。

市应急局、市气象局联合发布提醒:
1.政府及有关部门做好防御暴雨的准备工作;
2.学校、幼儿园应采取措施保障学生和幼儿的安全;
3.强降雨路段和积水路段加强交通管理,保障安全;
4.切断低洼地带危险的室外电源,暂停在空旷地方的户外作业,转移危险地带人员和危房居民到安全场所避雨,转移低洼场所物资,收盖露天晾晒物品;
5.检查城镇、农田、堤坝的排水系统,采取必要排涝措施,确保塘堰、水库保持安全水位;
6.驾驶人员注意积水道路和塌方,确保行车安全。
另外
成都市规划和自然资源局
成都市气象局
8月27日16时30分共同发布
2025年第12号地质灾害气象风险预警
从今天20时起的未来24小时,彭州、都江堰、崇州、大邑、邛崃、蒲江地质灾害气象风险预警等级为三级,发生地质灾害的风险较高。请相关区(市)县进一步加强会商,及时预警,按照响应要求,限制游客等外来人员进入危险区域,加强对地质灾害隐患和危险区域的巡查监测,发现险情及时组织受威胁群众避让。

成都市水务局 成都市气象局
2025年8月27日16时30分发布
山洪灾害黄色预警
成都市气象台发布暴雨黄色预警,经联合会商,8月27日20时至28日20时,彭州市、都江堰市、崇州市、大邑县、邛崃市、蒲江县发生山洪灾害可能性较大(黄色)。


防御工作要求:
一、立即通报乡镇、村及山洪灾害危险区责任人,相关责任人立即上岗到位。
二、密切关注天气预报、实时雨情、河流水位和危险区预警情况。
三、各地要加强在建工地营地安全度汛监管,严禁占用河道、行洪通道设置在建工程营地,并做好山洪灾害危险区游客限入、劝返、疏散、管控工作。
四、极高风险区实行预报转移,高风险区实行预警转移,中低风险区实行监测转移。
五、进一步提升风险意识,对涉水的临山临崖、急弯陡坡、有阻水建筑等地居民要纳入山洪灾害危险区的预警和转移避险对象,强化防范应对。
六、各类责任人加强山洪灾害危险区巡查和监测预警,适时启动当地预案,做到“应转必转、应转尽转、应转早转”,强化转移路线与安置区安全监管。
成都发布 编辑:文博雅 责编:高婷